• Química
    • Actividades
      • Actividades formulación inorgánica
        • actividades_formulación inorgánica.pdf
      • Actividades temario fq eso3
        • cambios químicos y sus repercusiones_final.pdf
        • cambios químicos y sus repercusiones_interior.pdf
        • elementos y compuestos_final.pdf
        • elementos y compuestos_interior.pdf
        • estructura atómica_final.pdf
        • estructura atómica_interior.pdf
        • la diversidad de la materia_interior.pdf
        • materia y partículas_final.pdf
        • materia y partículas_interior.pdf
        • medida y método científico_final.pdf
        • medida y método científico_interior.pdf
        • teoría atómico molecular_final.pdf
        • teoría atómico molecular_interior.pdf
    • Artículos lectura
      • El metal predicho
        • el metal predicho.pdf
      • El primer metal
        • el primer metal.pdf
      • El séptimo metal
        • el séptimo metal.pdf
    • Didáctica
      • Cantidad de materia
        • cantidad de materia.pdf
      • Electrolisis
        • electrolisis del NaCl.pdf
      • Entalpías y entropías
        • entalpías y entropías.pdf
      • Equivalente gramo
        • cálculo equivalente gramo_ácido-base.pdf
      • Estequiometría
        • ajuste por el método de las cajas.pdf
        • estequiometría_tutorial.pdf
        • reactivo limitante_Tyler DeWitt.pdf
        • reactivo limitante.pdf
        • rendimiento de una reacción química.pdf
      • Leyes de los gases
        • gases ideales.pdf
        • ley de avogadro.pdf
        • ley generalizada.pdf
        • leyes de los gases.pdf
      • Modelos atómicos
        • configuraciones electrónicas (txt).pdf
        • modelo bohr (mc).pdf
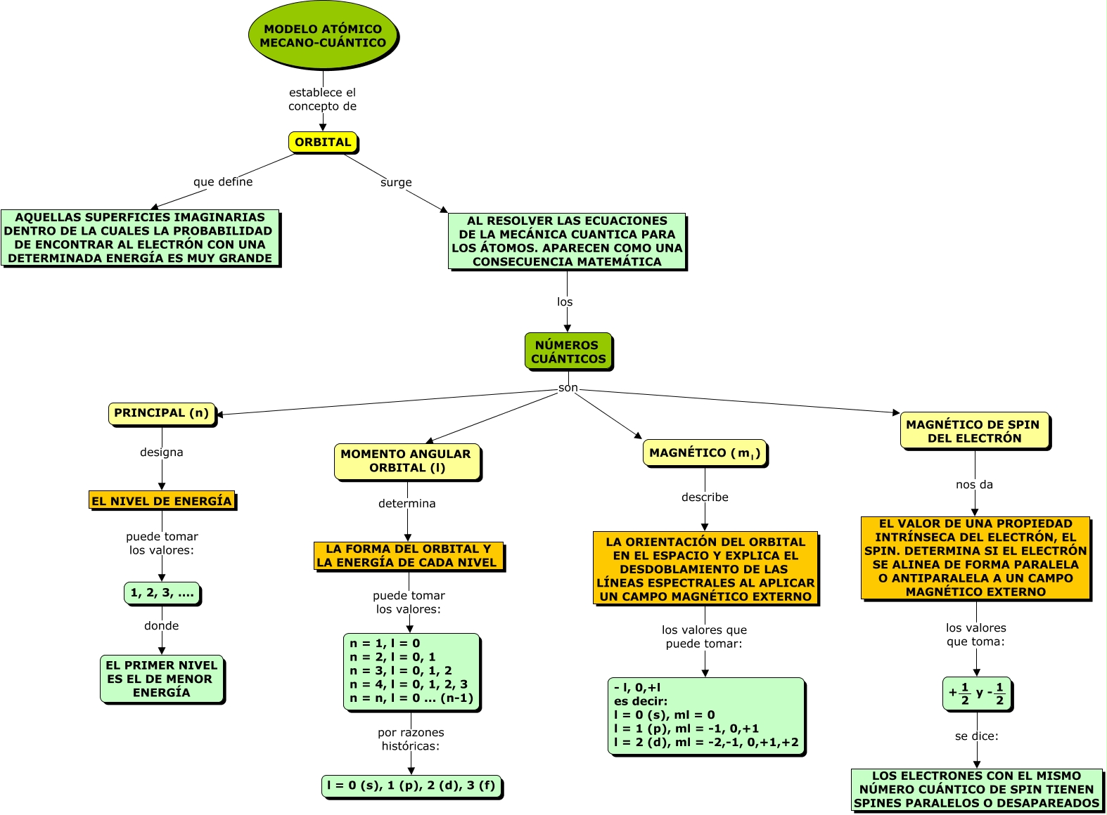
        • modelo mecano-cuántico (txt).pdf
        • modelo mecano-cuántico_1 (mc).pdf
        • modelo mecano-cuántico_2 (mc).pdf
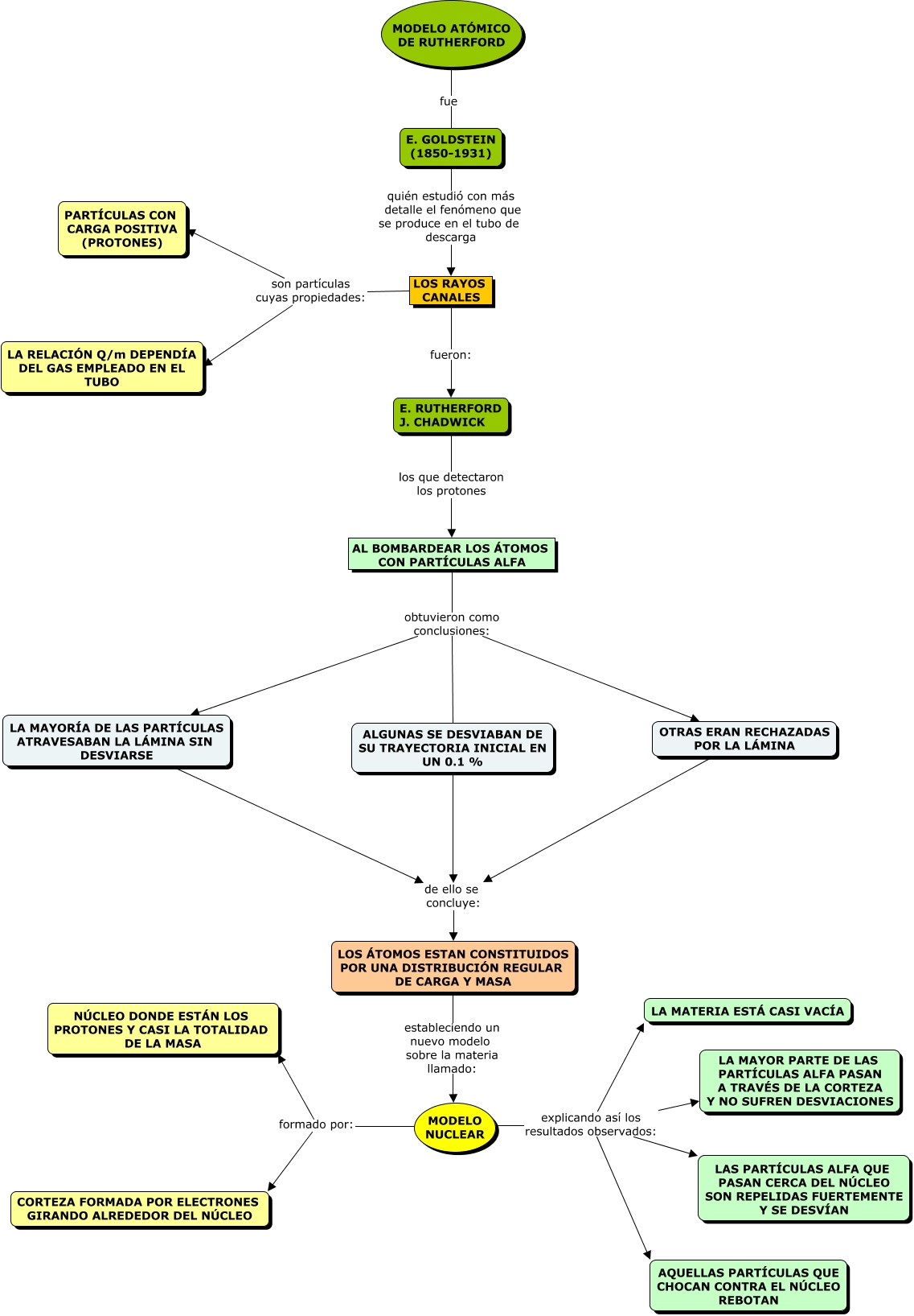
        • modelo rutherford_1 (mc).pdf
        • modelo rutherford_2 (mc).pdf
        • modelo thomson (mc).pdf
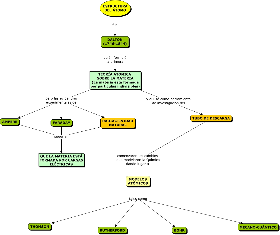
        • teoría atómica (mc).pdf
      • Notación de Lewis
        • notación de lewis-ejercicios.pdf
        • notación de lewis.pdf
      • Reacciones químicas
        • ejemplos reacciones químicas_01.pdf
        • ejemplos reacciones químicas_02.pdf
      • Reglas de Slater
        • reglas de slater.pdf
      • Símbolos químicos
        • etimología símbolos químicos.pdf
        • nomenclatura símbolos químicos.pdf
      • Tabla periódica
        • 01.- clasificación periódica (mc).pdf
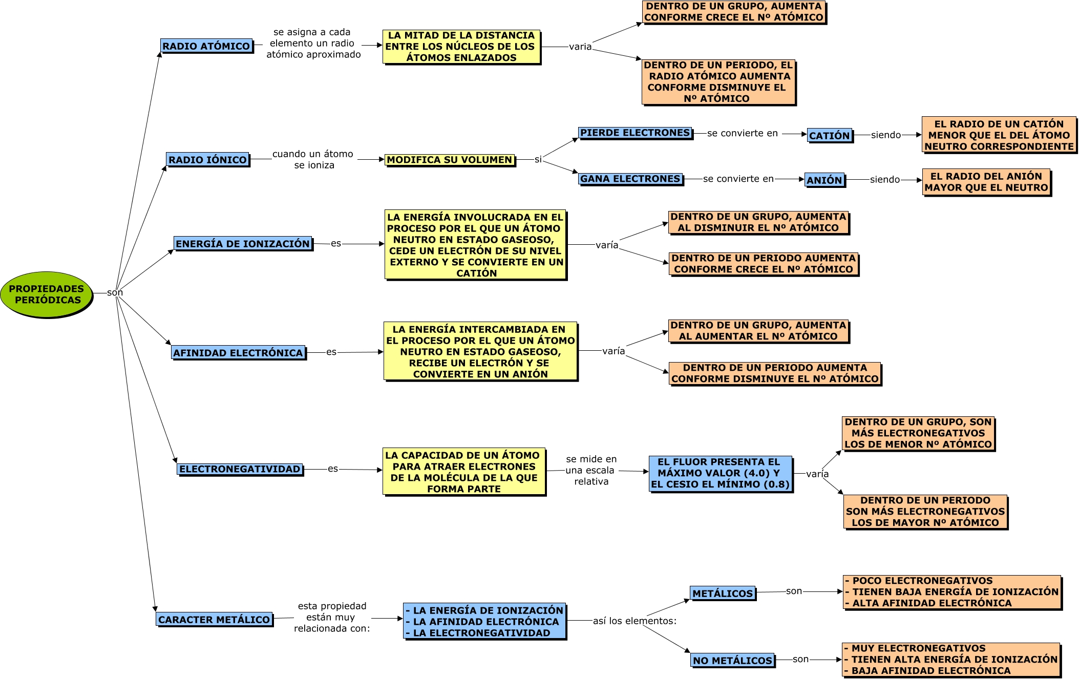
        • 02.- propiedades periódicas (mc).pdf
    • Experimentos
      • Cristalización
        • crecimiento de cristales.pdf
        • cristalización sulfato de cobre.pdf
        • sal de mar.pdf
        • sublimación del iodo.pdf
      • Cromatografía
        • cromatografía de la clorofila.pdf
      • Difusión
        • difusión de los gases.pdf
        • partículas en movimiento.pdf
      • Electrolisis
        • electrolisis del agua.pdf
        • electrólisis del cloruro de cobre (II).pdf
        • electrolisis del cloruro de sodio.pdf
        • reacción de intercambio (cobre-cinc).pdf
        • reacción de intercambio (plata-cobre).pdf
      • Gases
        • construye una fuente.pdf
        • el vaso invertido.pdf
        • los gases ocupan todo el volumen.pdf
        • los gases.pdf
        • propiedades de los gases 1.pdf
        • propiedades de los gases 2.pdf
        • un recipiente que se comprime.pdf
        • una botella a chorro.pdf
      • Gráficas calentamiento-enfriamiento
        • gráfica calentamiento_enfriamiento del naftaleno.pdf
      • Instrumentos
        • cómo hacer un filtro.pdf
        • cómo se utiliza la balanza.pdf
      • Material
        • identifica el material de laboratorio.pdf
      • Mezclas
        • mezcla de limaduras hierro, arena y sal común.pdf
        • mezcla de limaduras hierro, azufre y sal común.pdf
      • Productos naturales
        • extracto de lavanda.pdf
        • extracto oleoso de espliego.pdf
      • Reacciones
        • descomposición carbonato de cobre.pdf
        • fabricación de jabón.pdf
        • obtención de un ester.pdf
        • pràctica 1.1.1_identificación amoniaco.pdf
        • pràctica 1.1.2_identificación acetato.pdf
        • pràctica 1.1.3_identificación carbonato.pdf
        • pràctica 2.1.1_identificación plomo con cromato.pdf
        • pràctica 2.1.2_identificación plomo con ioduro.pdf
        • pràctica 3.1.2.1_identificación cobre con amoniaco.pdf
        • pràctica 4.1.1_identificación ioduro formación iodo.pdf
        • pràctica 4.2.1_identificación oxalato.pdf
        • retraso reacción yodo-almidón.pdf
      • Seguridad
        • cuida tu laboratorio.pdf
        • seguridad en el laboratorio.pdf
    • Formularios
      • Datos físico-químicos
        • datos físico-químicos.pdf
      • Entalpías y entropías
        • entalpías y entropías.pdf
      • Listado de aniones
        • listado aniones.pdf
      • Listado de compuestos comunes
        • listado compuestos comunes.pdf
      • Masas atómicas
        • tabla_masas atómicas.pdf
    • Mapas conceptuales
      • Concentración de una disolución
        • CmapToolsTrademark.gif
        • concepto concentración.cmap
        • concepto concentración.html
        • concepto concentración.jpg
      • Configuración electrónica
        • CmapToolsTrademark.gif
        • configuración electrónica.cmap
        • configuración electrónica.html
        • configuración electrónica.jpg
        • configuración electrónica.pdf
      • Elementos químicos
        • CmapToolsTrademark.gif
        • distribución_elementos.cmap
        • distribución_elementos.html
        • distribución_elementos.jpg
        • distribución_elementos.pdf
      • Elementos y compuestos
        • CmapToolsTrademark.gif
        • definición de compuesto químico.cmap
        • definición de compuesto químico.html
        • definición de compuesto químico.jpg
        • definición de compuesto químico.pdf
        • definición de elementos y compuestos.cmap
        • definición de elementos y compuestos.html
        • definición de elementos y compuestos.jpg
        • definición de elementos y compuestos.pdf
        • otra definición de elementos y compuestos.cmap
        • otra definición de elementos y compuestos.html
        • otra definición de elementos y compuestos.jpg
        • otra definición de elementos y compuestos.pdf
      • Formulación
        • CmapToolsTrademark.gif
        • hidruros.cmap
        • hidruros.html
        • hidruros.jpg
        • significado de la fórmula química.cmap
        • significado de la fórmula química.html
        • significado de la fórmula química.jpg
      • Fusión y fisión nuclear
        • alfa.jpg
        • beta.jpg
        • carbono-14.url
        • CmapToolsTrademark.gif
        • Fision nuclear.url
        • Fision y fusion nuclear.url
        • fision_nuclear.jpg
        • fusion nuclear y elementos.url
        • fusion_fision.cmap
        • fusion_fision.html
        • fusion_fision.jpg
        • fusion_fision.pdf
        • fusion.jpg
        • gamma.jpg
        • krypton_tube.jpg
        • project.idx
        • radioisotopos.gif
        • radioisotopos.url
        • xenon_tube.jpg
        • .cmapthumbs
          • 21NP34Q58-57F9PY-2XR.gif
          • 21NP34Q58-C801CS-2XT.gif
          • 21NP34Q59-16HRN9K-2XY.gif
          • 21NP34Q59-914954-2Y0.gif
          • 21NP34Q5B-1GWLYGT-2Y4.gif
          • 21NP34Q5B-7ZTWSQ-2Y6.gif
          • 21NP34Q5C-1G754F1-2YD.gif
          • 21NP34Q5C-21SBGB2-2YB.gif
          • 21NP34Q5D-XR9WRS-2YL.gif
          • 21NP34Q5F-16MBMZ1-2YS.gif
          • 21NP4VGTR-RQQDST-10Q.gif
      • Materia (concepto)
        • CmapToolsTrademark.gif
        • la materia.cmap
        • la materia.html
        • la materia.jpg
        • la materia.pdf
      • Materia (propiedades)
        • CmapToolsTrademark.gif
        • propiedades de la materia_01.cmap
        • propiedades de la materia_01.html
        • propiedades de la materia_01.jpg
        • propiedades de la materia_01.pdf
        • propiedades de la materia_02.cmap
        • propiedades de la materia_02.html
        • propiedades de la materia_02.jpg
        • propiedades de la materia_02.pdf
      • Materia (sistema material)
        • CmapToolsTrademark.gif
        • ejemplos_coloides.jpg
        • sistema material.cmap
        • sistema material.html
        • sistema material.jpg
        • teorías sobre la materia.jpg
      • Materia (sustancias puras)
        • CmapToolsTrademark.gif
        • sustancias puras.cmap
        • sustancias puras.html
        • sustancias puras.jpg
        • sustancias puras.pdf
      • Materia (teorías)
        • CmapToolsTrademark.gif
        • teorías sobre la materia.cmap
        • teorías sobre la materia.html
        • teorías sobre la materia.jpg
        • teorías sobre la materia.pdf
      • Modelos atómicos
        • bohr.cmap
        • bohr.html
        • bohr.jpg
        • bohr.pdf
        • clasificación periódica.cmap
        • clasificación periódica.gif
        • clasificación periódica.html
        • clasificación periódica.jpg
        • clasificación periódica.pdf
        • cloruro de sodio_03.jpg
        • CmapToolsTrademark.gif
        • configuraciones electrónicas.cmap
        • configuraciones electrónicas.html
        • configuraciones electrónicas.jpg
        • diagrama de moeller.gif
        • enlace metálico_01.png
        • estructura diamante_01.jpg
        • estructura grafito_01.jpg
        • estructura_dióxido de silicio.jpg
        • formas de agrupar átomos.html
        • formas de agrupar átomos.jpg
        • mecano cuántico.cmap
        • mecano cuántico.html
        • mecano cuántico.jpg
        • mecano_cuántico.pdf
        • números cuánticos.html
        • números cuánticos.jpg
        • números cuánticos.pdf
        • primeras teorías atómicas.cmap
        • primeras teorías atómicas.html
        • primeras teorías atómicas.jpg
        • project.idx
        • propiedades periódicas.cmap
        • propiedades periódicas.html
        • propiedades periódicas.jpg
        • propiedades periódicas.pdf
        • rutherford_1.cmap
        • rutherford_1.html
        • rutherford_1.jpg
        • rutherford_1.pdf
        • rutherford_2.cmap
        • rutherford_2.html
        • rutherford_2.jpg
        • Rutherford_2.pdf
        • Teoria atómica.cmap
        • Teoria atómica.html
        • Teoria atómica.jpg
        • teoria atómica.pdf
        • Thomson.cmap
        • Thomson.html
        • Thomson.jpg
        • Thomson.pdf
        • .cmapthumbs
          • 21NR7WLRL-22H7RB3-3FG.gif
          • 21NR7WLRL-274SY1K-3FC.gif
          • 21NR7WLRL-WCP7LZ-3FJ.gif
          • 21NR7WLRN-18TG0RC-3FV.gif
          • 21NR7WLRN-2BJ01C7-3FX.gif
          • 21NR7WLRP-1MRVLVT-3G3.gif
          • 21NR7WLRQ-1YD5396-3G9.gif
          • 21NR7WLRQ-NPP135-3G7.gif
          • 21NR7WLRR-1X6NZDF-3GH.gif
          • 21NR7WLRR-GJ1H8M-3GC.gif
          • 21NR7WLRS-14Y6XXD-3GK.gif
          • 21NR7WLRV-27S5JLB-3GY.gif
          • 21NR7WLRV-MC5X2X-3H0.gif
          • 21NR7WLRW-1WWCRPN-3H6.gif
          • 21NR7WLRX-17TG8VC-3HG.gif
          • 21NR7WLRX-F4Z4RZ-3HD.gif
          • 21NR7WLRY-1QQ856P-3HQ.gif
          • 21NR7WLRY-NBV9B4-3HL.gif
          • 21NR7WLRZ-D57Y56-3HX.gif
          • 21NR7WLRZ-ZMTDMG-3HS.gif
          • 21NRDRV6K-10G4G99-ZP.gif
          • 21NRNTP28-GTB5BX-XJ.gif
          • 21NRNTP2B-G804P-XL.gif
          • 21NRNTP2C-1B7M037-XS.gif
          • 21NRNTP2C-240SQ6-XQ.gif
          • 21NRNTP2D-1KZQMY3-XX.gif
          • 21NRNTP2D-6PL8ZW-XV.gif
          • 21NRNTP2G-RHMVDJ-Y3.gif
      • Procesos naturales
        • CmapToolsTrademark.gif
        • procesos naturales.cmap
        • procesos naturales.html
        • procesos naturales.jpg
      • Reacción química
        • CmapToolsTrademark.gif
        • reacción química.cmap
        • reacción química.html
        • reacción química.jpg
      • Tabla Periódica
        • cloruro de sodio_03.jpg
        • CmapToolsTrademark.gif
        • enlace metálico_01.png
        • enlace metálico.jpg
        • estructura diamante_01.jpg
        • estructura grafito_01.jpg
        • estructura_dióxido de silicio.jpg
        • formas de agrupar átomos.cmap
        • formas de agrupar átomos.html
        • formas de agrupar átomos.jpg
        • project.idx
      • Trabajo en laboratorio
        • trabajo laboratorio.cmap
        • trabajo laboratorio.html
        • trabajo laboratorio.jpg
        • trabajo laboratorio.pdf
    • Mathematica
      • busqueda estructura molecular.nb
      • busqueda estructura molecular.pdf
      • datos quimicos.nb
      • datos quimicos.pdf
      • escritura formulas químicas.nb
      • escritura formulas químicas.pdf
      • escritura moléculas y propiedades.nb
      • escritura moléculas y propiedades.pdf
      • reacciones químicas.nb
      • reacciones químicas.pdf
      • representación molecular 2D.nb
      • representación molecular 2D.pdf
      • representación molecular 3D.nb
      • representación molecular 3D.pdf
    • Prácticas
      • aislamiento de niquel del alambre nicromo.pdf
      • cloruro de cobre (II) anhidro.pdf
      • cómo hacer carbonato de sodio.pdf
      • obtención del carbonato de calcio.pdf
      • obtención del cromo (III) a partir del cromato.pdf
      • obtención del sulfato de cobre (II).pdf
      • química del cobre.pdf
    • Problemas resueltos
      • Cálculos cantidad de materia
        • cálculo_cantidad materia.pdf
      • Cálculos de concentraciones
        • cálculo concentraciones_molaridad.pdf
        • cálculo concentraciones_t3_fq3.pdf
        • cálculo concentraciones_tanto por ciento masa y volumen.pdf
      • Cálculos estequiométricos
        • cálculos estequiométricos.pdf
      • Equivalente gramo
        • cálculo equivalente gramo_ácido-base.pdf
        • cálculo equivalente gramo_redox.pdf
      • Exámenes selectividad química resueltos
        • Quimica 1998.pdf
        • Quimica 2001.pdf
        • Quimica 2002.pdf
        • Quimica 2003.pdf
        • Quimica 2004.pdf
        • Quimica 2008.pdf
        • Quimica 2009.pdf
        • Quimica 2010.pdf
        • Química 2011.pdf
        • Quimica 2012.pdf
      • Isótopos
        • problemas de isótopos.pdf
      • Problemas redox
        • problemas redox_001_01.pdf
        • problemas redox_001_02.pdf
        • problemas redox_002.pdf
        • problemas redox_003.pdf
        • problemas redox_004.pdf
        • problemas redox_005_01.pdf
        • problemas redox_005_02.pdf
        • problemas redox_006.pdf
        • problemas redox_007_01.pdf
        • problemas redox_007_02.pdf
        • problemas redox_008_01.pdf
        • problemas redox_008_02.pdf
        • problemas redox_009_01.pdf
        • problemas redox_009_02.pdf
        • problemas redox_010_01.pdf
        • problemas redox_010_02.pdf
        • problemas redox_011_01.pdf
        • problemas redox_011_02.pdf
        • problemas redox_012.pdf
        • problemas redox_013_01.pdf
        • problemas redox_013_02.pdf
        • problemas redox_013_03.pdf
        • problemas redox_013_04.pdf
        • problemas redox_013_05.pdf
        • problemas redox_013_06.pdf
        • problemas redox_014_01.pdf
        • problemas redox_014_02.pdf
        • problemas redox_014_03.pdf
        • problemas redox_014_04.pdf
        • problemas redox_015_01.pdf
        • problemas redox_015_02.pdf
        • problemas redox_016_01.pdf
        • problemas redox_016_02.pdf
        • problemas redox_017_01.pdf
        • problemas redox_017_02.pdf
        • problemas redox_018.pdf
        • problemas redox_019.pdf
        • problemas redox_020.pdf
        • problemas redox_021.pdf
        • problemas redox_022_01.pdf
        • problemas redox_022_02.pdf
        • problemas redox_023_01.pdf
        • problemas redox_023_02.pdf
        • problemas redox_024_01.pdf
        • problemas redox_024_02.pdf
        • problemas redox_025.pdf
        • problemas redox_026.pdf
        • problemas redox_027.pdf
        • problemas redox_028_01.pdf
        • problemas redox_028_02.pdf
        • problemas redox_028_03.pdf
        • problemas redox_029.pdf
        • problemas redox_030.pdf
        • problemas redox_031.pdf
        • problemas redox_032.pdf
        • problemas redox_033.pdf
        • problemas redox_034.pdf
        • problemas redox_035.pdf
        • problemas redox_036.pdf
        • problemas redox_037.pdf
        • problemas redox_038.pdf
      • Problemas resueltos de química
        • Ejercicios resueltos quimica. 2º Bachillerato.pdf
        • Problemas y cuestiones de las olimpiadas de química.pdf
    • Recursos (urls)
      • leyes de los gases.txt
      • medida masa, volumen, densidad y temperatura.txt
      • teoría cinética.txt
    • Transparencias
      • Actividad de los metales
        • actividad metales.png
      • Agua
        • agua_dipolo.PNG
        • propiedades generales del agua.pdf
      • Cantidad de materia
        • esquema transformación gramos_moles_partículas.pdf
      • Carbono 14
        • carbono 14.pdf
        • datacion de fosiles.pptx
        • guión datación de fósiles.pptx
      • Carga eléctrica
        • electrización materia por frotamiento.pdf
        • guión experiencias electrostática.pdf
        • instrumentos para observar la carga eléctrica.pdf
        • ionización materia.pdf
        • métodos de electrización por contacto.pdf
        • métodos de electrización por induccion.pdf
        • métodos de electrización_desarrollo.pdf
        • métodos_electrización_esquema.pdf
        • modelo carga eléctrica.pdf
      • Compuestos químicos
        • amoniaco y metano.pdf
        • cloruro de hidrógeno.pdf
        • el agua.pdf
        • propiedades compuestos moleculares covalentes.PNG
      • Configuración electrónica
        • anomalías en la configuración electrónica.pdf
        • diagrama de moeller.pdf
      • Disoluciones
        • tipos disoluciones.PNG
      • Elementos químicos
        • grupo 01_alcalinos.pdf
        • grupo 17_halógenos.pdf
        • grupo 18_gases nobles.pdf
        • metales y no metales en la tabla periódica.PNG
      • Elementos químicos (propiedades)
        • elementos alcalinos_propiedades físicas.PNG
        • elementos alcalinos_reactividad.PNG
        • elementos alcalinotérreos_propiedades físicas.PNG
        • elementos alcalinotérreos_reactividad.PNG
        • elementos halógenos_propiedades físicas.PNG
      • Enlace covalente
        • porcentajes caracter iónico.png
      • Enrase bureta
        • enrase bureta_correcto.png
        • enrase bureta_incorrecto.png
      • Escalas de temperatura
        • ecuaciones para transformar temperaturas.pdf
        • fundamentos escala de temperaturas.pdf
      • Estados de la materia
        • estados de la materia.PNG
      • Estructuras cristalinas
        • Agua
          • estructura_estados físicos del agua.PNG
        • Carbono
          • diamante.jpg
          • grafito.jpg
        • Cloruro de sodio
          • cloruro de sodio.jpg
        • Cristales covalentes
          • cristales covalentes.pdf
        • Cuarzo y cloruro de sodio
          • cuarzo y cloruro de sodio.pdf
        • Dióxido de silicio
          • estructura_dióxido de silicio.jpg
      • Gases
        • características de los gases.pdf
        • compresibilidad de los gases.pdf
        • difusión gaseosa.pdf
      • Hipótesis Avogadro
        • esquema transformación gramos_moles_partículas.pdf
        • hipótesis de avogadro.pdf
        • reacciones químicas según avogadro_1.pdf
        • reacciones químicas según avogadro_2.pdf
      • Identificación de los átomos
        • cómo se identifican los átomos.pdf
      • Indicadores ácido-base
        • rango pH fenolftaleina.png
      • Isótopos
        • carbono 14.pdf
        • isótopos.pdf
      • Material laboratorio
        • material laboratorio.jpg
      • Modelos atómicos
        • Modelo de Bohr
          • modelo atómico de bohr.pdf
        • Modelo de Dalton
          • conclusiones de la teoría atómica de dalton.pdf
          • ejemplos según dalton.pdf
          • experiencias que cuestionan la hipótesis atómica de Dalton.pdf
          • modelo atómico de dalton.pdf
          • reacciones químicas según dalton.pdf
          • teoría atómica de dalton.pdf
        • Modelo de Rutherford
          • experiencia rutherford.pdf
          • modelo atómico de rutherford con chadwick.pdf
          • modelo atómico de rutherford.pdf
        • Modelo de Sommerfeld
          • modelo atómico de sommerfeld.pdf
        • Modelo de Thomson
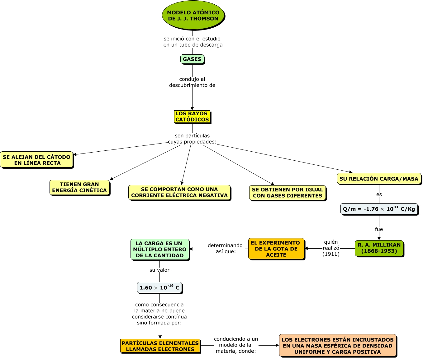
          • modelo atómico de thomson.pdf
        • Primeras teorías atómicas
          • primeras teorías atómicas.jpg
      • Mol
        • esquema transformación gramos_moles_partículas.pdf
      • Nomenclatura química
        • etimología elementos químicos.pdf
        • nomenclatura símbolos químicos.pdf
      • Números cuánticos
        • números cuánticos.pdf
      • Orbitales atómicos
        • imágenes de orbitales.pdf
        • tipos de orbitales.pdf
      • Reacciones químicas
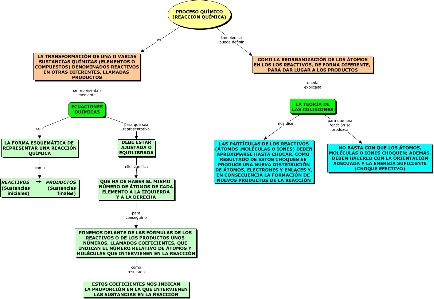
        • ejemplos de reacciones químicas.pdf
      • Sistemas materiales
        • diferencias entre mezclas y compuestos.pdf
        • métodos de separación.pdf
      • Solubilidad
        • curvas solubilidad.pdf
        • solubilidad de compuestos iónicos.png
      • Tabla periódica de los elementos
        • átomos aislados.pdf
        • caracter metálico de los átomos.pdf
        • cristales metálicos_elementos metálicos.pdf
        • enlaces covalentes_elementos no metálicos.pdf
        • estabilidad química de los átomos.pdf
        • formación moléculas_elementos no metálicos.pdf
        • grupo_01-elementos alcalinos.pdf
        • grupo_17-halógenos.pdf
        • grupos y periodos.pdf
        • propiedades de los metales y no metales.pdf
        • tp Dayah Michael.PNG
        • unidad masa atómica.pdf
      • Tipos de disoluciones
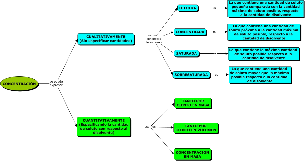
        • tipos disoluciones.PNG
      • Tubo de descarga
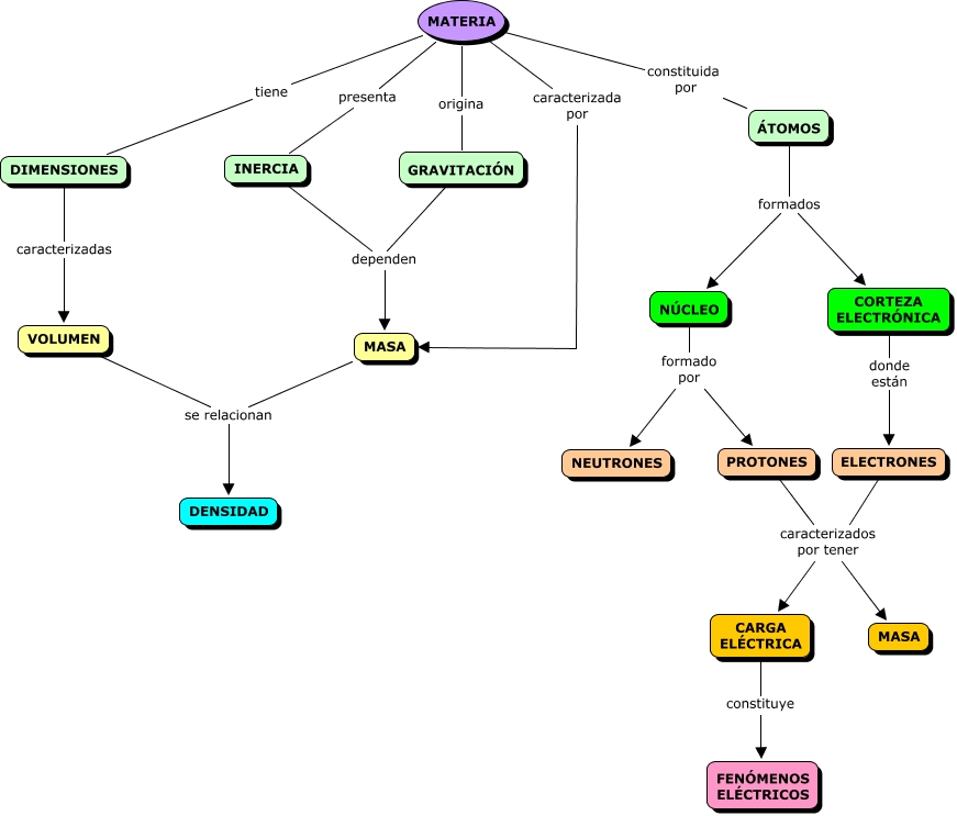
        • propiedades electrón-protón-neutrón.pdf
        • tubo de descarga.pdf
    • Videos
      • videos.html