WARNING:
JavaScript is turned OFF. None of the links on this concept map will
work until it is reactivated.
If you need help turning JavaScript On, click here.
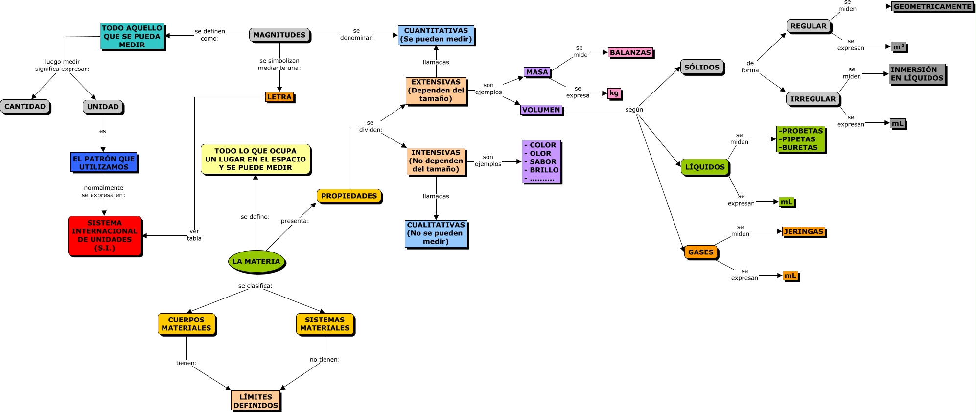
Este Cmap, tiene información relacionada con: propiedades de la materia_02.cmap, VOLUMEN según SÓLIDOS, INTENSIVAS (No dependen del tamaño) son ejemplos - COLOR - OLOR - SABOR - BRILLO - .........., IRREGULAR se expresan mL, UNIDAD es EL PATRÓN QUE UTILIZAMOS, GASES se expresan mL, SISTEMAS MATERIALES no tienen: LÍMITES DEFINIDOS, CUERPOS MATERIALES tienen: LÍMITES DEFINIDOS, LA MATERIA se define: TODO LO QUE OCUPA UN LUGAR EN EL ESPACIO Y SE PUEDE MEDIR, REGULAR se expresan <math xmlns="http://www.w3.org/1998/Math/MathML"> <mrow> <mmultiscripts> <mtext> m </mtext> <none/> <mtext> 3 </mtext> </mmultiscripts> </mrow> </math>, VOLUMEN según GASES, LA MATERIA presenta: PROPIEDADES, MAGNITUDES se simbolizan mediante una: LETRA, TODO AQUELLO QUE SE PUEDA MEDIR luego medir significa expresar: CANTIDAD, PROPIEDADES se dividen: INTENSIVAS (No dependen del tamaño), LÍQUIDOS se expresan mL, MAGNITUDES se denominan CUANTITATIVAS (Se pueden medir), LA MATERIA se clasifica: SISTEMAS MATERIALES, EL PATRÓN QUE UTILIZAMOS normalmente se expresa en: SISTEMA INTERNACIONAL DE UNIDADES (S.I.), LA MATERIA se clasifica: CUERPOS MATERIALES, SÓLIDOS de forma IRREGULAR